说明书里写的,只是 XREAL 的一种用法。
真正在用的人,往往都有自己的套路。
它是个随身大屏,但你可能:
- 用它搭配miniPC+蓝牙键鼠极简办公
- 用它搭配APP沉浸式健身锻炼
- 或者走了一条“官方没教,但能用”的路
我们想邀请大家把 专属于你的使用方式 分享出来,碰撞出更多 XREAL新玩法 。
🕒活动时间:2026年1月26日-2026年2月1日
🙋参与方法
1、活动期间,在XREAL社区中发帖分享自己的XREAL搭配使用体验
2、帖子标题以【戴点不一样】为开头,帖子板块选择:玩法分享-👓戴点不一样
3、帖子内容至少要包含:使用的XREAL眼镜型号、搭配哪些设备/软件/配件、哪些场合使用、使用体验如何
4、不知道怎么写?🧐照着模板来:
- 使用的 XREAL 型号:
- 搭配设备(手机 / PC / 掌机 / mini PC / 蓝牙设备 等):
- 主要使用场景(家里 / 办公 / 通勤 / 出差 / 旅行 / 娱乐 / 聚会 / 移动办公等):
- 这个搭配最爽的地方(轻便 / 沉浸感 / 生产力 / 娱乐体验等):
- 给其他用这套搭配的用户一句话建议(可选,有哪些注意事项)
- 图片 / 视频(可选,有就更好,没有也可以)
发帖示例图👇👇👇

🏆 活动奖项&评选方式
🎁 玩法分享奖(不限名额)
- 🎉奖励:300 社区积分 / 篇
- 只要帖子符合活动要求即可获得
- 每人最多 3 篇
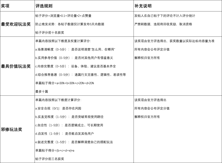
🔥 最受欢迎玩法奖(10 篇)
- 🎉奖励:2000 积分 / 篇 + 称号「人气派玩家」
- 通过帖子的 浏览 / 评论 / 点赞 进行综合评定(评选细则见最后)
- 各帖子只统计发布后 5 天内的数据,避免晚发劣势
💡 最具价值玩法奖(最多 10 篇)
- 🎉奖励:8000 积分 / 篇 + 称号「实用派玩家」
- 内容是否讲清楚怎么用、在哪用
- 对其他用户是否有实际参考价值
- 该奖项由官方进行评选,获奖数量以实际达标内容量为准(评选细则见最后)
🌀 邪修玩法奖(3 篇)
- 🎉奖励:2000 积分 / 篇 + 称号「邪修派玩家」
- 在 安全前提下 的非常规玩法
- 能用、能复现、有启发
- 该奖项由官方进行评选(评选细则见最后)
📌 补充说明
- 内容需为原创真实分享,不用在意字数,只要能清晰表达、对其他用户有参考价值即可
- 积分奖励由官方手动下发,不占用每日额度上限
- 严禁刷数据,违规将回收奖励,取消资格
- 发帖人在自己帖子下的评论不计入评分统计
- 所有分享的使用方法请以 安全 为前提,不建议在户外步行、骑行、行车等情况下使用,不提倡root设备、更改眼镜结构等可能影响设备正常使用的风险行为
- 活动及获奖内容均不构成官方使用指导
📌 奖项评选与奖励下发时间说明
- 奖项评定时间:2026年2月6日
- 奖项公布与奖励下发时间:2026年2月9日
👉 这是一次玩家之间的经验交换,分享就一定会帮到别人,不用在意简单还是复杂。
👉 不论你是新手、老用户、轻度使用者,欢迎分享你的使用方法。
📄各奖项评定细则




戴着眼镜修仙算哪种?
修仙?啥
道系少年人设立住了💯
道友,没想到你也喜欢修仙,不知道70fov aura 能否体验到VR
反正我是一直边看剧边健身
cool,分享一下怎么用的呀~
分享了
一般都是通勤使用
静静欣赏佳作呈现